玉屏
X
X
新闻中心
新闻头条
玉屏要闻
专题栏目
部门动态
国际国内
通知公告
人事信息
社会写真
乡镇新闻
乡镇新闻
玉屏视频
玉屏新闻
侗语新闻联播
专题视频
热点专题
深入学习贯彻党的二十大精神
学习贯彻党的二十届四中全会精神·奋力走出高质量发展新路
殷殷嘱托润黔山
锚定奋斗目标 全力开局起步——2026全国两会特别报道
树立和践行正确政绩观
牢记嘱托 展现新风采
奋进强国路 阔步新征程
学习贯彻习近平新时代中国特色社会主义思想主题教育
铭记历史 缅怀先烈·薪火映黔山
锲而不舍落实中央八项规定精神
沿着习近平总书记指引的方向奋力前行
改革开放闯新路
牢记嘱托闯新路 满怀信心向未来
奋进新征程 建功新时代
在新时代西部大开发上闯新路
聚焦2026年玉屏两会
2026新春走基层
党纪学习教育
玉屏40年
强国复兴有我
实现乡村振兴
奋斗者·正青春
文化中国行
安全生产“打非治违”专项行动
打击治理电信网络新型违法犯罪工作
四新四化蹲点采访
创建全国文明城市 共享健康美好生活
安全生产专项整治三年行动
走向生态文明新时代
时事评论
中央环保督察“回头看”
传统艺术
常态化推进扫黑除恶斗争
牢记嘱托 感恩奋进
全民普法
玉屏乡村振兴公益广告
党建引领促发展 凝心聚力谱新篇
贵州走好网上群众路线主题活动
携手营造清朗网络空间
图说玉屏
图片新闻
侗族风情
摄影之家
自然风光
领导信箱
玉屏文艺
玩转玉屏
经典推荐
吃喝玩乐
便民资讯
旅游资讯
玉屏微生活
曝光台
您当前的位置:
主页
>
热点专题
>
安全生产专项整治三年行动
>
【512全国防灾减灾日】记牢这些,关键时刻能自救!
作者:人民网
发布时间:2022-05-12 11:52:35
1652327555479
作者:人民网
编辑:杨可佳
责任编辑:杨可佳
校对:
审核:
来源:人民网
分享到
分享到微信朋友圈
×
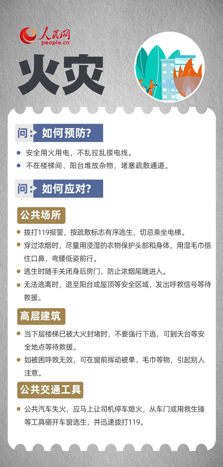
今年5月12日是我国第14个全国防灾减灾日,主题是“减轻灾害风险,守护美好家园”,让我们一起了解防灾减灾知识,共同提升防灾减灾意识和应急避险能力,筑牢社会安全防线。
分享到
分享到微信朋友圈
×